首页
关于我们
集团概况
领导班子
组织架构
公司荣耀
通知公告
集团要闻
子公司动态
主营业务
重点项目
住宅项目
品质园区
金融服务
资产租赁
招商引资
集团党建
联系我们
通知公告
当前位置:
首页
>
通知公告
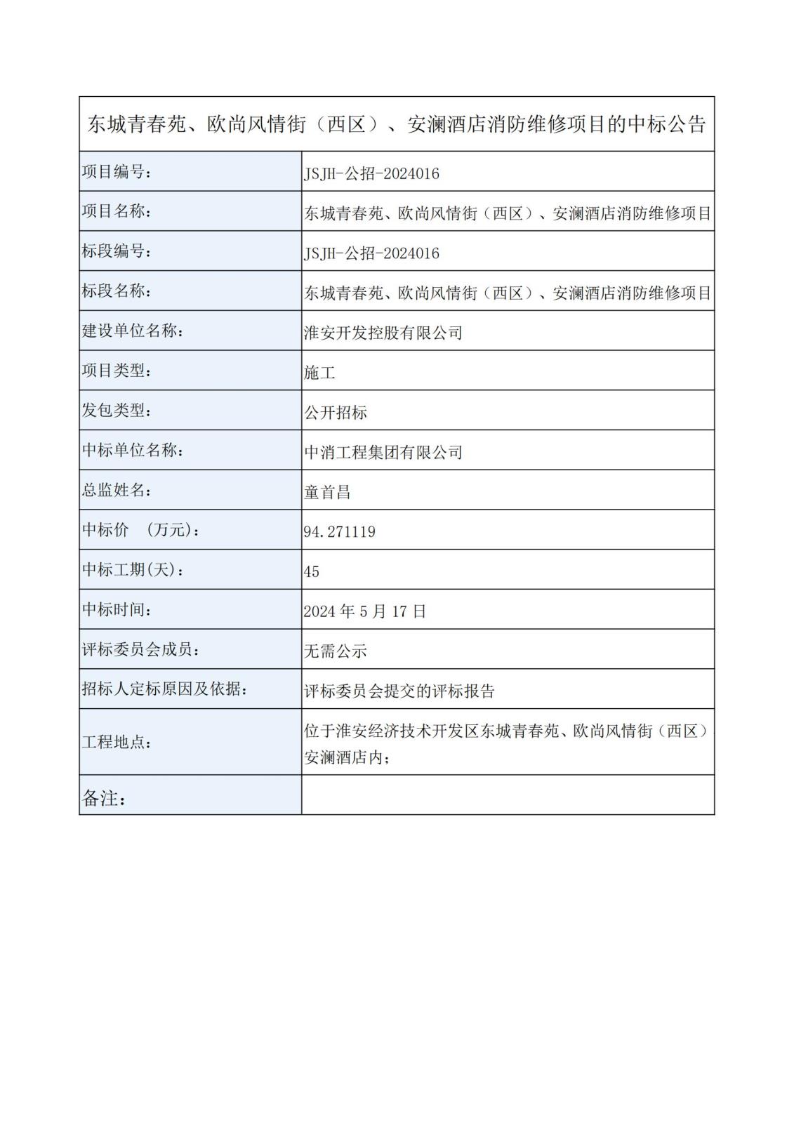
淮安开发控股有限公司东城青春苑、欧尚风情街(西区)、安澜酒店消防维修项目
发布日期:2024-05-20 访问统计数量:
次
上一篇:
中标候选人公示
下一篇:
欧美工业园10#厂房供电增容工程招标公告
电话: 0517-83716099
传真: 0517-83716099
网址: www.hakfkg.com/
地址: 江苏省淮安经济技术开发区富誉路3号
邮箱: kfkgvip@163.com
邮编: 223000
集团公众号
扫码关注
版权所有:淮安市开控实业投资发展集团有限公司 备案号: 苏ICP备13047351号
网站建设技术支持:江苏冲浪软件科技有限公司